Sous-sections
Connectique LPC1769
Schématique
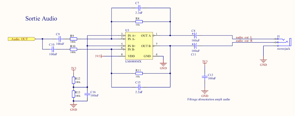
Sortie audio
Connectique LPC1769
Port LPC1769
Nom signal
Fonction
P0.26
AOUT
Analog Output
Schématique
Référence:
LM4808MX
Datasheet:
https://hepialsn.hesge.ch/myLab2/datasheets/lm4808.pdf